检测公正  试验科学   方法规范   数据可靠   服务及时 欢迎访问蓝鲸体育官方网站!
首页 > 检测服务 > 业务流程
新闻详情

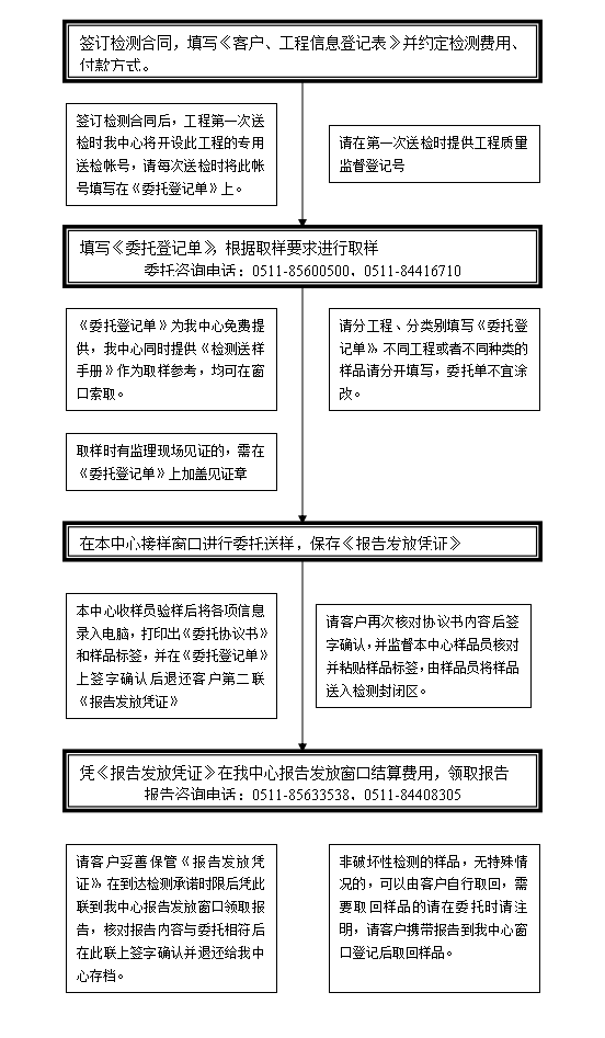
现场检测委托流程

发布时间:2021-07-28